Product Summary
The TLE2072ACD is an excalibur low-noise high-speed jfet-input operational amplifier. The TLE2072ACD JFET-input operational amplifier more than double the bandwidth and triple the slew rate BiFET operational amplifier. Texas Instruments Excalibur process yields a typical noise floor of 11.6 nV//Hz, 17-nV//Hz ensured maximum, offering immediate improvement in noise-sensitive circuits designed using the TL07x. The TLE2072ACD also has wider supply voltage rails, increasing the dynamic signal range for BiFET circuits to ±19 V. On-chip zener trimming of offset voltage yields precision grades for greater accuracy in dc-coupled applications. The TLE2072ACD is pin-compatible with lower performance BiFET operational amplifiers for ease in improving performance in existing designs.
Parametrics
TLE2072ACD absolute maximum ratings: (1)Supply voltage, VCC+: 19 V; (2)Supply voltage, VCC–: –19 V; (3)Differential input voltage range, VID: VCC+ to VCC–; (4)Input voltage range, VI (any input): VCC+ to VCC–; (5)Input current, II (each input): ±1 mA; (6)Output current, IO (each output): ±80 mA; (7)Total current into VCC+: 160 mA; (8)Total current out of VCC–: 160 mA; (9)Duration of short-circuit current at (or below) 25℃: unlimited.
Features
TLE2072ACD features: (1)Direct Upgrades to TL05x, TL07x, and TL08x BiFET Operational Amplifiers; (2)Greater Than 2× Bandwidth (10 MHz) and 3× Slew Rate (45 V/ms) Than TL07x; (3)Ensured Maximum Noise Floor 17 nV//Hz; (4)On-Chip Offset Voltage Trimming for Improved DC Performance; (5)Wider Supply Rails Increase Dynamic Signal Range to ±19 V.
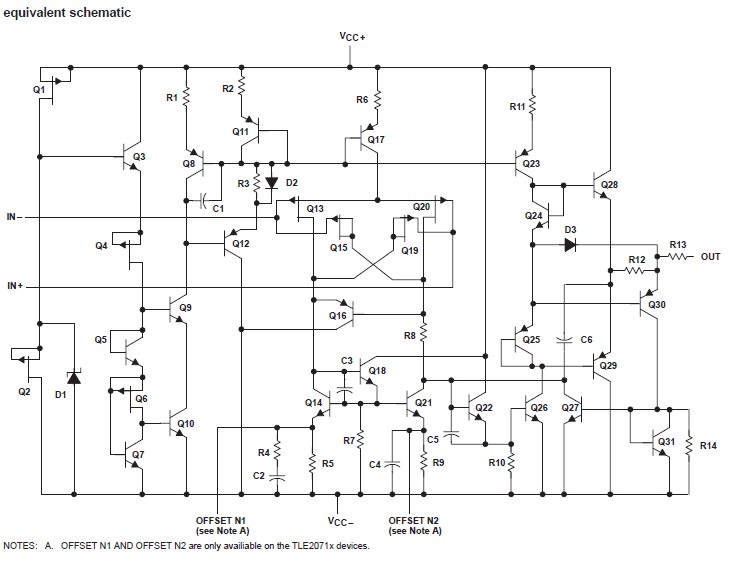
Diagrams

| Image | Part No | Mfg | Description | ![]() |
Pricing (USD) |
Quantity | ||||||||||||
|---|---|---|---|---|---|---|---|---|---|---|---|---|---|---|---|---|---|---|
![]() |
![]() TLE2072ACD |
![]() Texas Instruments |
![]() Operational Amplifiers - Op Amps Dual Low Noise |
![]() Data Sheet |
![]()
|
|
||||||||||||
![]() |
![]() TLE2072ACDG4 |
![]() Texas Instruments |
![]() Operational Amplifiers - Op Amps Excalibur Lo-Noise Hi-Sp JFET-In Dual |
![]() Data Sheet |
![]()
|
|
||||||||||||
(China (Mainland))









